有关 “中乙联赛” 的专题资讯
📰 最新资讯战报
-
泰山B队中乙主场定址临沂 宿茂臻明确新赛季冲甲目标
3月19日,2026赛季中乙联赛开赛在即。山东泰山足球俱乐部官方确认,旗下B队新赛季主场将落户山东临沂。 俱乐 [&he... -
郜林挂帅铭途定冲甲时间表 投资人王刚:最迟明年
中乙新赛季开幕在即 铭途承办开幕式 2026赛季中乙联赛将于3月21日15时开幕,开幕式及揭幕战落户广东省人民 [&he... -
中乙收官泰山B队五球横扫深圳 张羽桐两分钟双响主导大胜
泰山B队半场三球奠定胜局 10月26日下午,2025赛季中乙联赛争冠组第30轮收官战,山东泰山B队坐镇主场迎战 [&he... -
德转更新中乙身价榜 海港19岁新星蒯纪闻27.5万欧领跑
德国转会市场网站于12月9日更新了中乙联赛球员身价数据。本次更新后,上海海港B队19岁中场蒯纪闻以27.5万欧 [&he... -
彭啸获评中乙最佳青年球员 下赛季目标直指中超奖项
彭啸当选2024赛季中乙联赛最佳青年球员 12月13日,中足联官方公布2024赛季中乙联赛奖项归属。山东泰山B [&he... -
吴浩男替补头槌救主 武汉三镇B队主场1-1泰安天贶
北京时间8月23日19:30,2025中乙联赛决赛阶段第23轮,武汉三镇B队于汉口文化体育中心1-1战平泰安天 [&he... -
泰山蓉城B队无冲甲资格仍左右战局 中超梯队政策短期不变
冲甲组首轮泰山B队1-1战平蓉城B队 中乙联赛第二阶段争冠组(冲甲组)赛事于上周末开启。首轮焦点战中,山东泰山 [&he... -
中乙保级组第24轮:广西蓝航补时绝平仍难求一胜 海港B队两度落后逼平对手
广西蓝航补时第10分钟绝平泰安天贶 泰安天贶与广西蓝航的比赛在补时阶段掀起波澜。南云齐在第3分钟为广西蓝航取得 [&he... -
中乙保级组26轮战罢 广西蓝航赛季至今未胜 海港B队客场告捷
9月21日,中乙联赛第26轮保级组赛事全部结束。积分榜形势进一步固化,广西蓝航在主场1比1战平山西崇德荣海后, [&he... -
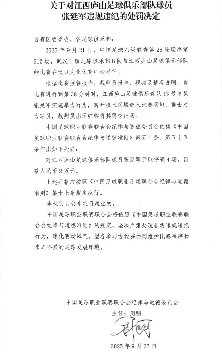
中乙赛场再现暴力行为 江西庐山张延军遭停赛4场罚款2万
官方公告确认暴力行为细节 中国足球职业联赛联合会纪律与道德委员会于9月25日发布处罚决定。公告确认,在9月21 [&he...
知识图谱: 有关“中乙联赛”的所有体育数据一网打尽。涵盖中乙联赛最近的比赛日程安排、比分记录以及相关的转会资讯。如果想看比赛,该专题页还会同步推送最新的无插件高清直播信号与赛后全场录像回放。
🏷️ 热门图谱库
🔥 猜你喜欢









